美团炸裂出轨大瓜63页PPT曝光美团姜铭明与已婚男出轨[内附原件]

🔥本站特色板块 「海角社區」 推荐体验! 本站內容由用戶投稿提供,如有不適或權益問題,請聯絡:9767622@gmail.com
All content is user-submitted. If you find anything inappropriate or infringing, please contact: 9767622@gmail.com

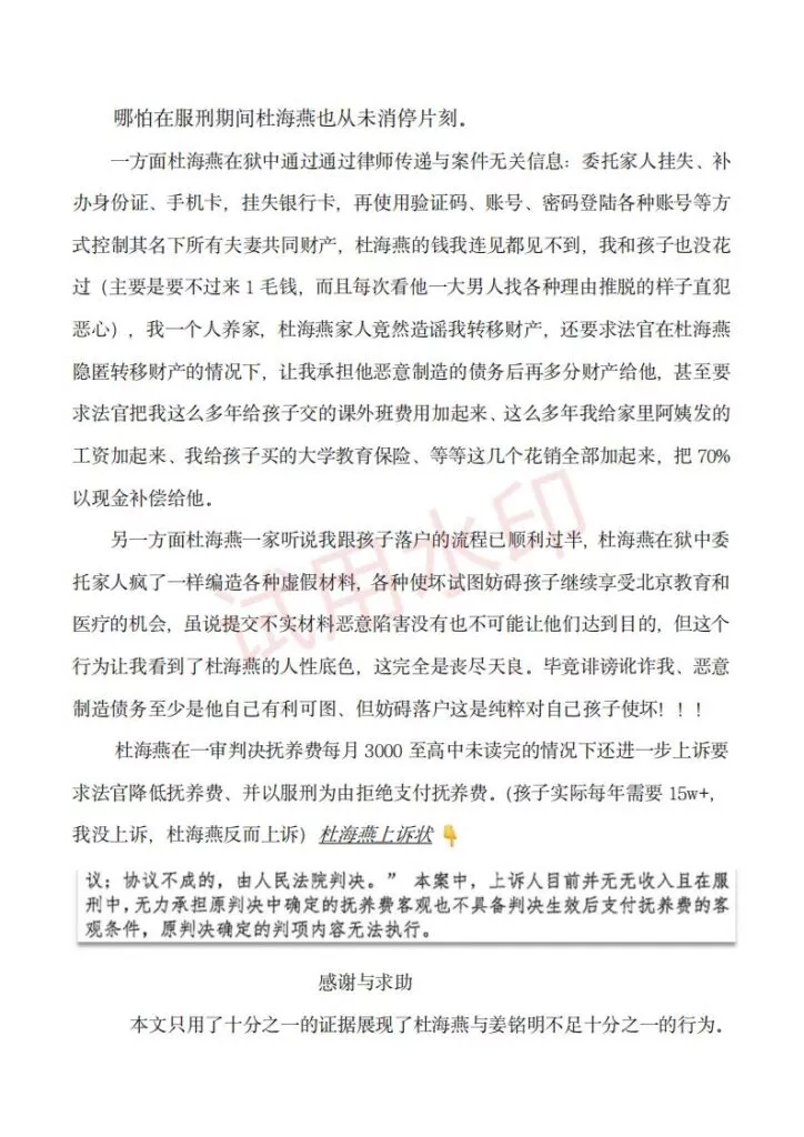
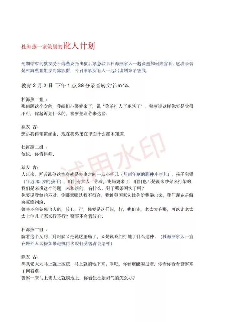
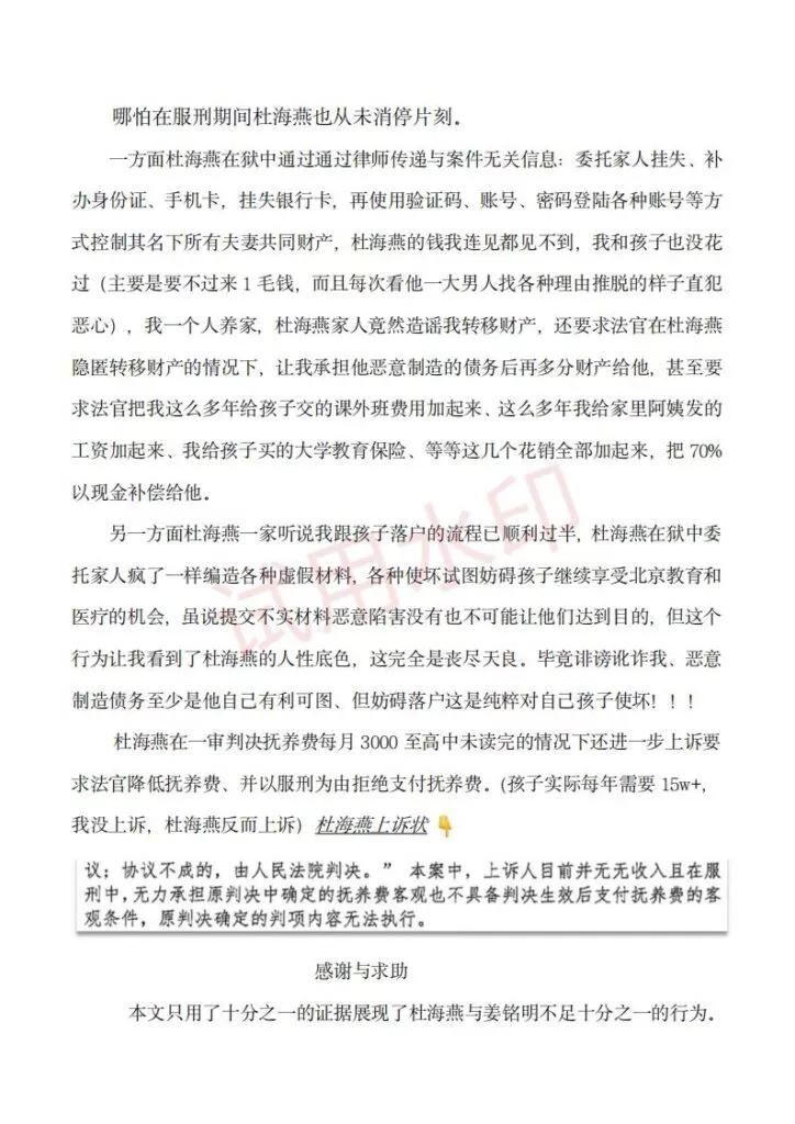
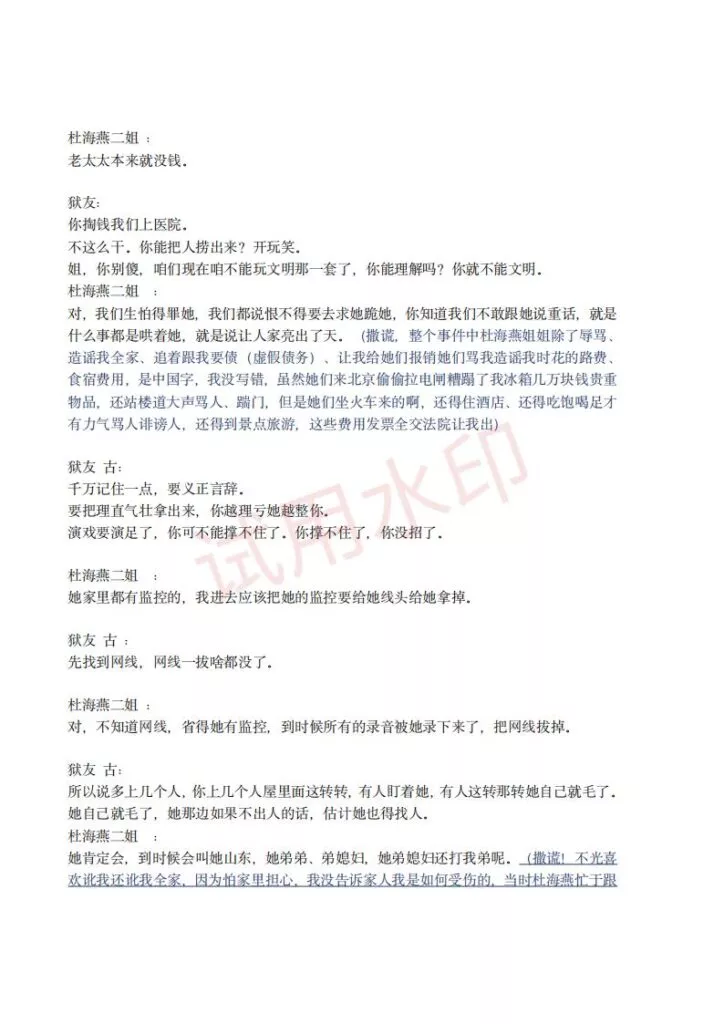
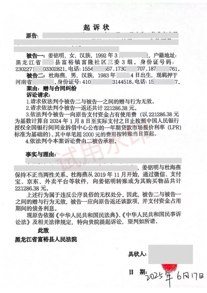
美团内部炸裂大瓜,中层小管理双双出轨被正宫爆料63页ppt实锤。美团事业部姜铭明与美团供应链杜海燕被实锤出轨,俩人更是相差年龄10岁。

原件在此



You might like

海角社区 本網站僅提供予海外之華人成人使用,請依當地法律法規瀏覽。 本站由 GLS Studio Collective(新加坡) 團隊維護營運。 This website is intended for overseas Chinese adults only. Please comply with local laws and browse responsibly. Operated and maintained by the GLS Studio Collective, based in Singapore.如有隱私或版權問題請透過 聯絡我們 / Contact Us|支持團隊:XLOG